与风湿性疾病相关的实验室及辅助检查
叶志中医生
发布于2017-12-28 15:35
阅读量6905
深圳市福田区风湿病专科医院

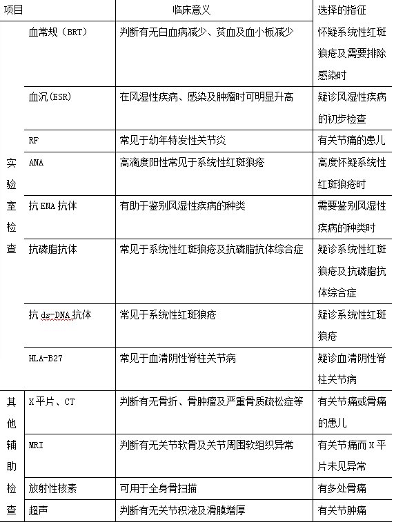
要注意得是,实验室检查结果“全部正常”的患儿并不能完全排除风湿性疾病。因为对来就诊的患者,医生不可能对其进行所有的实验室检查,有可能是这些患者的确有病可医生并没有想到并进行相关实验室检查。痛了很久,就诊时却被医生告知“你没有病”或“我们没有什么好办法”,这会使患者及其家人非常沮丧。

因此,对实验室检查结果“全部正常”却诉有不适的患儿,一定要引起医生的更高的警惕。当患儿的确有症状但却诊断不出是什么疾病时,接诊医生一定要确认自己是不是已经对该患儿进行了全面的检查,这一点特别重要。几乎所有的诉关节痛的患儿都可进行放射学检查。如果患儿还没有进行这方面的检查,那么应该马上就去做,也许检查后就会立即发现问题所在。感染、恶性肿瘤及许多其它问题在早期都可表现为肌肉关节痛。这些问题在X片上往往会有所体现。记住膝关节疼痛有时可以从髋关节的X片上发现问题,但髋关节疼痛的原因却很少能在膝关节的X中找到。核磁共振(MRI)检查可以发现普通X片中无法看到的问题。MRI可以显示软组织损伤、肌肉炎症及许多其它重要发现。但MRI检查太昂贵及太耗时。对于太小的患儿,MRI检查时还需要进行麻醉才可以使其安静。我们不可能对所有的患儿都进行MRI检查,什么时候需要进行MRI检查需要医生根据临床情况进行判断。放射性核素骨扫描比MRI要便宜,但可以看到全身的骨骼情况。在感染时X片出现异常之前,放射性核素骨扫描就可以发现问题。而MRI虽然也可以早期发现感染,但做不到一次就能全身扫描。放射性核素骨扫描对全身骨骼进行检查则很容易,可用于寻找潜在的问题或同时对疼痛的几个部位进行检查。肌肉关节超声检查是近年来新出现的技术,已引起越来越的关注。熟练操作者用它可发现肌肉、肌腱、滑膜及骨骼的问题。最后,对诉自己无法解释的症状的患儿,记住要把他介绍到专业的风湿病医院进行治疗。
