
据统计,颞下颌关节紊乱的发病率约在20%~30%之间,好发于20~40岁的中青年人群,尤其是长期精神压力大、咬合不良以及有夜磨牙习惯的人。常见症状有关节弹响、疼痛、开口受限等。
认识颞下颌关节颞下颌关节位于耳屏前方,是连接下颌骨与颅骨的“铰链”,参与张口、闭口、咀嚼、吞咽和发音。

核心症状:·关节区疼痛:耳前区钝痛,肌肉酸胀感,咀嚼时加重·运动异常:张口受限(正常开口度≥40mm)、下颌偏斜·关节弹响:开闭口时出现清脆弹响或摩擦音
伴随症状有:放射性头痛耳鸣、耳痛和听力受损肩颈部肌肉紧张咬合无力或突然“咬空”
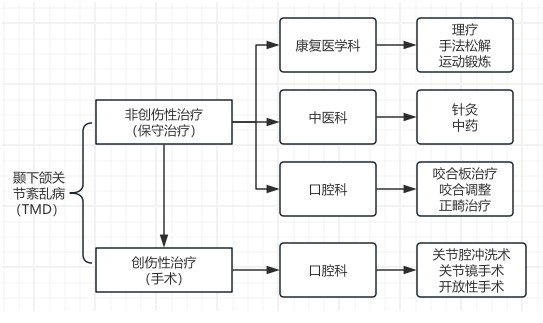
阶梯化治疗方案

一、非创伤性治疗(保守治疗):
1、康复医学科颞下颌关节紊乱的康复治疗主要通过理疗(如热敷、超声波)、手法松解(软组织按摩及关节调整)、联合运动疗法(咬合肌拉伸与下颌稳定性训练),以改善关节活动度并减轻疼痛。
1. 理疗
1. 热敷疗法:40℃湿热毛巾敷于关节区,每次15分钟,每日2次。2. 超声波疗法:1MHz频率促进深层组织修复。3. 激光疗法:利用低强度激光的生物刺激效应,消炎镇痛。4.高频短波疗法:利用高频电磁波产生深部热效应,改善血液循环、缓解肌肉痉挛、促进关节滑液分泌。5. 中频电疗法:通过频率为1~10kHz的中频电流刺激局部组织,产生镇痛、松弛肌肉、促进血液循环等作用。
2. 手法松解
1. 肌肉按摩:用指腹环形按压咬肌(臼齿咬紧时隆起处),力度以微酸为度。2. 关节松动:双手拇指置于下颌角,向后上方轻柔施力配合患者缓慢张闭口运动,在无痛范围内渐进式增加关节间隙,促进关节盘复位,并改善活动度(建议在康复治疗师指导下进行)。
3.运动疗法
一、改变习惯事半功倍姿势矫正:避免托腮、趴睡等不良姿势,避免张嘴过度(如打哈欠)。饮食指导:急性期选择软食,避免过度咀嚼(如口香糖、坚果等硬物)。压力管理:练习腹式呼吸(吸气4秒→屏息2秒→呼气6秒)。

1、放松下颌姿势:将舌头轻轻放在上牙后腔顶部,牙齿微微分开,放松下颌肌肉。
2、金鱼练习1(部分打开单侧):①舌头顶住上颚②食指放在颞下颌关节上③另一食指放在下巴上④帮助下颌部分下垂并向后⑤在镜子中观察下颌部分打开,以确保开口是垂直的(舌头向上)
3、金鱼练习2(部分打开双侧):①舌头顶住上颚②两只手的食指放在颞下颌关节上③使下颌部分下垂并向后,使下巴靠近喉咙④在镜子中观察下颌部分打开,以确保开口是垂直的(舌头向上)
4、金鱼练习3(完全打开单侧):①舌头顶住上颚②食指放在颞下颌关节上③另一食指放在下巴上④帮助下颌部分下垂并向后⑤在镜子中观察下颌完全打开,以确保开口是垂直的(舌头向上)
5、金鱼练习4(完全打开双侧):①舌头顶住上颚②两只手的食指放在颞下颌关节上③使下颌部分下垂并向后,使下巴靠近喉咙④在镜子中观察下颌完全打开,以确保开口是垂直的(舌头向上)
6、下颌稳定训练(闭嘴)① 将下巴保持在中立位,用拇指向不同方向轻轻按压下巴② 保持2秒,5次/组,5组/天
7、下颌稳定训练进阶(张嘴)①使牙齿分开一个指关节的距离,用拇指向不同方向轻轻按压下巴② 保持2秒,5次/组,5组/天
8.缩下巴① 坐位或站立位,肩部打开,挺胸,目视前方,下巴后缩形成“双下巴”② 保持2~3秒,重复10次
2、中医科作用机理:通过刺激局部穴位(如颊车、下关)调节气血,缓解肌肉痉挛。临床证据:2021年JAMA研究显示,每周进行3次针灸,持续4周可降低疼痛评分40%。疗程建议:急性期每日1次,慢性期每周2~3次。
3、口腔科咬合板治疗:夜间佩戴软质颌垫,缓解夜磨牙对关节的冲击。咬合调整:通过调磨牙齿早接触点恢复咬合平衡。正畸治疗:针对严重错颌畸形患者可采用正畸治疗。
二、创伤性治疗(手术):仅适用于保守治疗无效、存在器质性病变者:
1. 关节腔冲洗术:清除炎性介质,改善关节内环境。
2. 关节镜手术:微创修复关节盘移位。
3. 开放性手术:针对严重骨关节病或关节强直。
预防策略不同群体的预防策略也不同:办公族:每30分钟做一次“下颌放松操”(张口→左右移动→闭口)
健身人群:避免负重训练时过度咬牙孕妇:孕晚期使用孕妇专用咬合板青少年:矫正单侧咀嚼习惯,及时治疗错颌畸形❗出现以下警示状况请及时就诊:开口度突然小于2横指(约25mm)关节区红肿热痛伴发热外伤后出现下颌运动障碍伴随视力改变或剧烈头痛