在反复种植失败,或者反复种植不着床领域,我们经常研究子宫内膜容受性、母体免疫凝血因素,甚至内分泌因素,但是有一个因素被长期低估——它就是子宫腺肌症。根据瑞典的一项观察性研究,在接受试管助孕的女性中十个人就有一个中招。

正常子宫 子宫腺肌症
子宫腺肌症,它是子宫内膜异位症的“姐妹病”,都是由于子宫内膜“离家出走”导致的。它是一种特殊的子宫内膜异位症,特指子宫内膜异位到子宫肌层。
很多人知道腺肌病影响怀孕,但是它到底在多大程度上影响试管婴儿成功率,特别是抱娃率,学界一直不太确定。直至2025年5月,一篇刊登在全球生殖类顶刊《人类与生殖》杂志的研究为这个问题提供了一个回答。

研究结果发现,有腺肌病的组第一次移植后怀上的比例是53.3%(41.4%的患者最终成功生下宝宝),没有腺肌病的对照组第一次移植后怀上的比例是63.9%(51.9%的患者最终成功生下宝宝)。研究者通过多因素回归分析,结论显示腺肌病本身就是导致成功率降低的独立危险因素,并且主要影响胚胎着床。另外还有一项针对不明原因不孕不育患者的人工受精周期研究发现,与没有腺肌症患者,每周期20.81%的怀孕率相比,子宫腺肌症患者每个周期的怀孕率仅为12.23%。

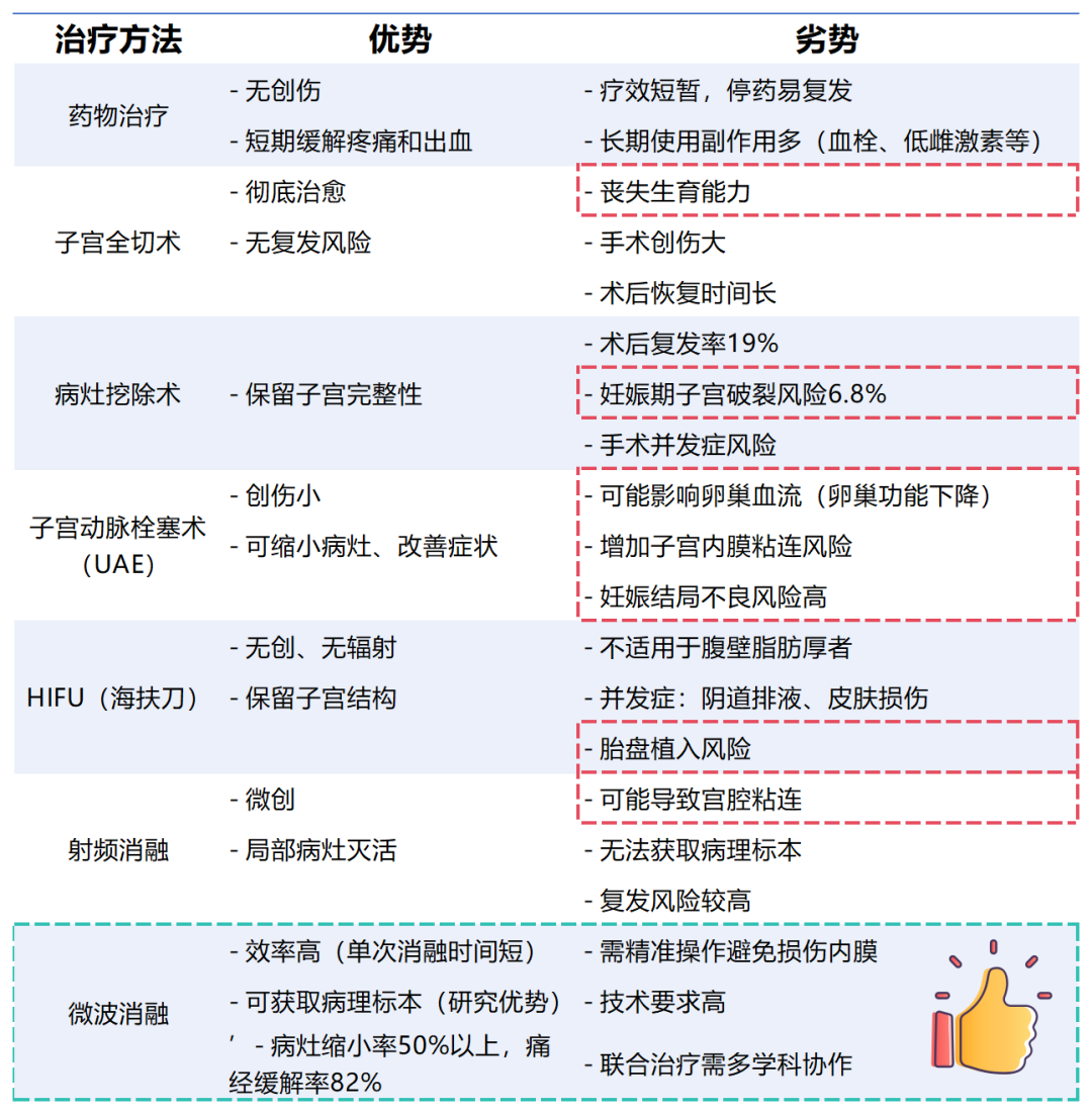
关于子宫腺肌症到底如何影响生育力,目前学界有各种各样的说法,比如有研究发现腺肌病患者宫腔形态的改变,可能阻碍精子移动和胚胎运输。还有研究认为腺肌病患者子宫肌层运动的方向、节律、幅度改变,干扰了精子的运输以及胚胎种植。不管怎么样,子宫腺肌症都是胚胎着床的拦路虎,哪怕做人工授精或者试管婴儿都难以避开。
深圳恒生医院有“杀手锏”
微针消融+聚桂醇消融
通过微创介入的方式,以较短的手术时间灭活病灶,减少病灶体积并改善子宫环境以利于胚胎着床,辅以局部注射聚桂醇破坏病灶血管,抑制病灶再生,从而达到巩固治疗效果。与其他子宫腺肌症的常规治疗手段相比,该项创新性技术(微针消融+聚桂醇消融)拥有时间短、创伤低、恢复期短、生育友好等优势。这对于有生育需求的子宫腺肌症患者而言,无疑是理想的治疗方案。但值得注意的是,采用微针消融(+聚桂醇消融)的手术方法非常考验操作者的技术以及消融医生和生殖科医生的配合。

大部分常规治疗方法并不太适合有生育需求的群人选择。其中,射频消融和海扶刀在治疗过程中容易脱靶,也就是难以精准聚焦在病灶本身,难免对周边组织造成影响,继而产生窦道(可以想象成子宫壁上形成了一条不该有的“隧道”)。如果产生了窦道,那么将对胚胎移植和着床带来巨大的风险,如子宫破裂、大出血等。
好孕实录:40岁巨大腺肌瘤患者圆满二胎
来自深圳的阿霞自从8年前诞下了第一个孩子之后,就一直在备孕二胎,但都没能如愿。2022年她查出双侧输卵管梗阻、子宫腺肌症,次年她在深圳某大型生殖中心进行试管婴儿助孕,取卵1次,配成3枚胚胎,经过两次移植都没有成功,已经没有剩余的胚胎了。同时,阿霞还承受着日益加重的痛经,在这条求子路上愈发的疲惫,年近40的她,几乎要放弃了。
偶然间,阿霞听说深圳恒生医院在反复试管婴儿失败和子宫腺肌症方面有比较好的口碑,就抱着试一试的态度,叩开了生殖医学科邓伟芬主任诊室的门。邓伟芬主任经过对阿霞的病史回顾,初步判断她的2次试管失败很可能就是子宫腺肌症“惹的祸”。当年阿霞没有对子宫腺肌症进行特殊处理,在恒生通过盆腔MRI检查,发现阿霞的子宫腺肌瘤(子宫腺肌症的一种)范围达到47x47x49mm,比乒乓球还要大,整个子宫也增大至110x90x82mm,相当于孕4月的大小,这样的子宫形态不管对胚胎种植还是胚胎发育来说,都是非常巨大的挑战。
邓伟芬主任告诉阿霞,想要圆二胎梦,必须把这个子宫腺肌症“解决了”,不仅有利于顺利怀孕和平安生产,还能缓解目前严重的痛经,提高生活质量。随后,邓伟芬主任为阿霞敲定了治疗方案:
第一步“储备弹药”:考虑到年龄不小,尽早进入促排周期取卵,冷冻一批优质胚胎。(由于阿霞年龄不小了,可能需要多次促排积累优质胚胎)
第二步“扫清埋伏”:进行微波消融+聚桂醇消融对子宫腺肌症进行处理。
第三步“休整部队”:通过中西医结合调理,促进身体代谢吸收“坏死”的病灶。
第四步“精准出击”:通关对激素水平和宫腔环境(比如腺肌症病灶、内膜厚度、血运、蠕动等)的检测,选择“最合适”的移植时机,进行胚胎冻融移植。
邓伟芬主任的讲解让阿霞燃起了信心,随即开始配合医嘱接受治疗。2024年6月,阿霞通过拮抗剂方案促排卵,冷冻保存2枚Ⅰ级卵裂胚。7月,邓伟芬主任为阿霞调整了促排方案,进行第二次促排卵,又冻存了2枚1级卵裂胚和1枚3BC囊胚。这样一来,阿霞就有了4枚Ⅰ级卵裂胚和1枚囊胚,可以进入下一个阶段了。
9月,与邓伟芬主任合作研究微针消融+聚桂醇消融技术的特聘专家汤长江主任与妇科主任韩芳、超声科主任李友芳、生殖外科负责人汪华玲医生进行术前会诊,确保阿霞能够尽可能提高受孕机会和缓解日常痛经。

手术过程
手术过程中,汤长江主任在阿霞的右下腹部穿刺2毫米小口,将微波消融针穿入病灶,发射微波进行消融,总历时7分20秒。随后,通过穿刺针将5毫升聚桂醇注射液注入病灶区域,巩固治疗结果。阿霞在术前术后总共住院5天,变完成了治疗。出院后,痛经的情况明显改善,邓伟芬主任为阿霞安排了巩固治疗的药物,并叮嘱她按时回院复查病灶的吸收情况。

阿霞腺肌症病灶的术前-术后变化趋势
2025年4月,阿霞复查发现当初将近5厘米的病灶,现在已经变成了数个细小的小团,经过一系列的子宫内膜容受性评估,邓伟芬主任认为阿霞可以进入下一个阶段——胚胎移植了。
阿霞在4月中旬移植了2枚Ⅰ级卵裂胚,可惜这次没有怀上。5月,邓主任为阿霞调整了内膜准备的用药,再次移植2枚Ⅰ级卵裂胚,移植后12天验孕,血hcg408mIU/ml,阿霞终于得愿以偿。由于阿霞是高龄孕妇,邓伟芬主任团队对她定期远程问诊和保胎指导直到孕33周。2026年1月19日,阿霞通过剖腹产顺利诞下5.2斤健康女宝一名,母女平安。

阿霞写给邓主任团队的感谢信