精索静脉曲张知多少(四)-生育力管理篇

陈善闻医生 发布于2024-09-02 10:01 阅读量335

本文由陈善闻原创

VC可造成精液质量低下和不育,这已成为绝大多数专家的共识,而这也是大多数VC患者要求行手术治疗的主要原因,但是往往一个手术并不能解决全部的问题,所以为VC伴有精液质量异常患者制定了全方位的生育力管理方案,解你的无后之忧:


第一步:术前生育力系统评估


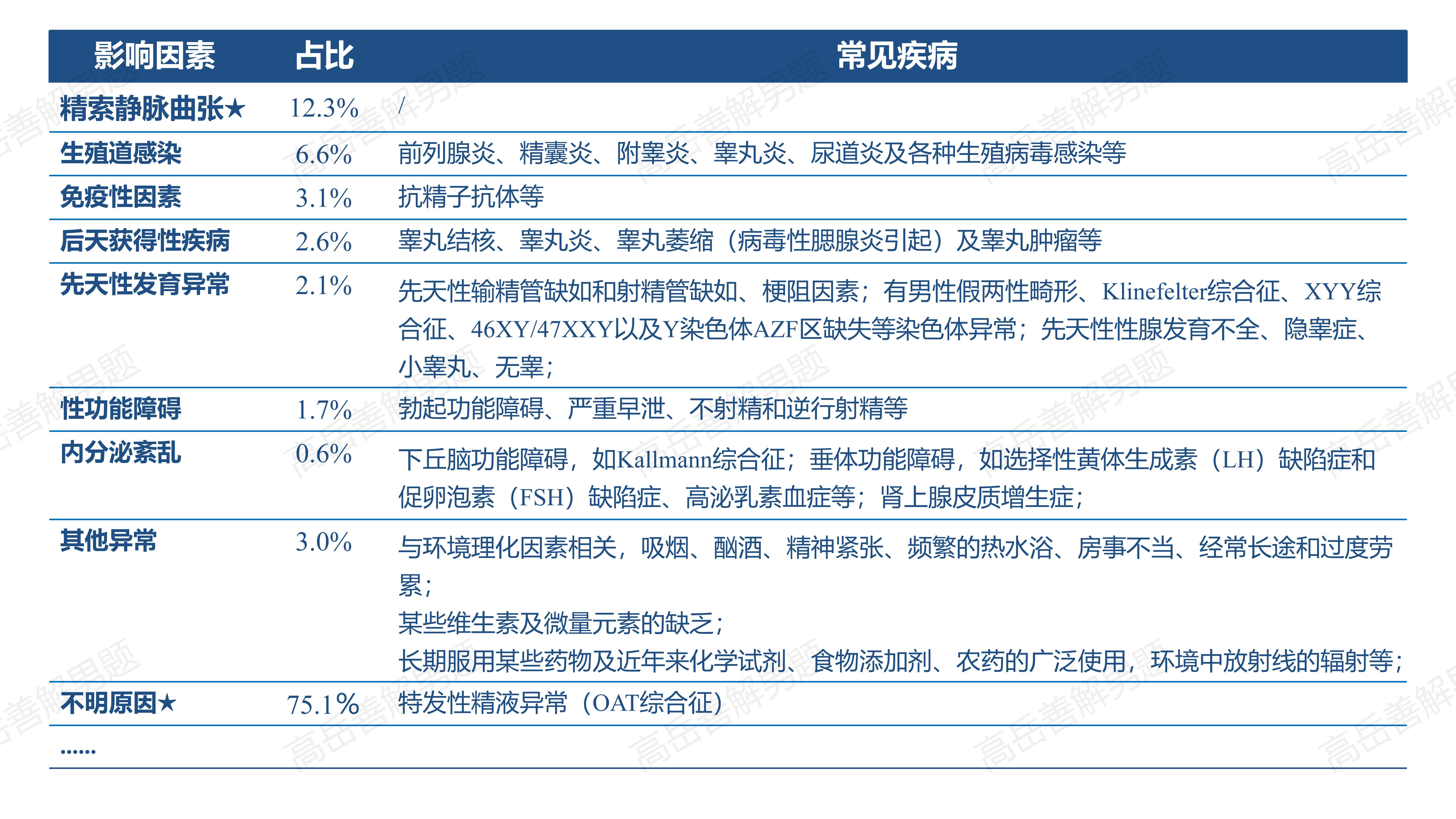
1.1会引起男性不育的因素,不单单只是VC

根据欧洲生殖学会统计:育龄夫妇1年内不能怀孕者占25%,有15%患者寻求治疗,男方因素引起不育占50%,男方因素主要包括以下几方面:

构图:精液质量异常管理篇_01.jpg

图1:男性不育影响因素、占比及其常见疾病


1.2针对现有证据,选择正确的检查评估项目

详见下图:

构图:精液质量异常管理篇_02.jpg

图2:对生育、睾酮影响评估


第二步:手术治疗


首选显微镜精索静脉结扎术,特殊类型需求可选择精索静脉介入栓塞术


2.1第一步生育力评估必不可少

目前手术是治疗VC的唯一确切有效方法,可以消除疾病带来的局部坠胀和疼痛不适,并改善精液质量。问题的关键在于VC对睾丸的损害程度以及手术干预恢复正常的可能性。

VC与男性不育是否具有因果关系?患者能否通过手术治疗恢复自然生育能力?这些问题都十分重要,需要首先回答,所以第一步生育力评估必不可少,详见4.1.2。


2.2看重患者的就医选择意愿

医学模式的转变,使许多传统观念发生了明显改变,对男性不育伴有VC的手术治疗选择权归属于患者,毕竟是否能够生育后代的受益或受伤害都是患者及其配偶,而且生育意愿对每个家庭来说不是同等重要的。

无论是患者对手术治疗效果表示疑虑,或是过于理想化,或对手术治疗过程比较恐惧,对生育的渴求程度不是很强烈和不很急切的患者,尽管精液质量异常,并可能与VC存在因果关系,仍然可以回避手术治疗,首先选择温和或简单的治疗方法,例如药物治疗是可取的。

通过辅助生殖技术(ART)解决生育问题,尤其是对于严重的精液质量异常者,即使选择手术治疗也往往难以恢复自然生育能力,此时选择体外受精(IVF)技术更可取。此外,治疗方法的选择还应该包括对女性伴侣的态度及病情考量。


第三步:术后药物治疗


3.1为什么VC手术之后还要进行药物治疗呢?

根据以往的经验并结合相关文献资料,在术后1~2年内,VC患者精液常规检查改善情况可以达到50%~70%,能使妻子自然怀孕者占30%~40%。同时,术后配合适当的药物治疗可以提高精液质量改善率(精子浓度、活力、形态方面确有一定效果)和配偶的自然妊娠率,并因此减少了对辅助生殖技术(ART)的需求,但治疗往往需要经过3~24个月的时间。


3.2为什么VC术后精子质量还是不好呢?

手术治疗的效果主要取决于病情的严重程度,包括曲张的严重程度、睾丸生精功能损害程度及其他相关不育因素,手术方式也有一定影响。

经过手术治疗的部分VC者若干年后仍然没有能够生育,其可能原因是:

1)手术时机选择过晚,VC属于进行性加重的疾病,并可造成睾丸难以恢复的损害;

2)同时存在其他影响生育的因素没有去除,就像上面1.1介绍的其他因素;

3)配偶生育能力低下;

4)有现代医学尚未认识到的影响生育的潜在因素。

因此,对诸多情况应逐一分析并区别对待。术前应进行全面的生育能力评估,并为后续的药物配合治疗做好准备,同时对配偶进行检查治疗。对于病情较为严重者,如睾丸明显萎缩且质地变软、精子数量稀少(甚至偶见精子)者,手术预后不好,很难恢复到自然生育程度,此时手术治疗未必有利,应该尽量回避。


3.2术后药物治疗需要多久?

根据精子生成周期,将疗程确定为2~3个月,如果获得了满意的疗效,则可以继续治疗;反之则建议根据精液质量复查结果调整药物或治疗方案。合理治疗超过6个月无效,需选择进一步的治疗措施,经验性治疗不应该超过6~12个月。


3.3术后用些什么药物呢?

现在临床工作中多首先采用经验性药物治疗,选择治疗药物的主要依据是精液质量分析和查体结果,针对精子发生、成熟和获能的多个环节,选择3~4种药物联合应用成为共识。下图介绍一些常见的治疗药物:

构图:精液质量异常管理篇_03.jpg

图3:VC相关男性不育治疗方案


第四步:辅助生殖技术(ART)


如果VC伴不育的患者选择手术治疗配合药物治疗2年后仍未恢复生育能力,提示手术治疗失败。那么ART作为解决男性不育的保底技术,几乎所有严重的男性不育患者最终都可能通过ART技术获得自己的后代,男性不育伴VC患者的生育问题理所当然可以采用ART解决。对于那些需急切解决生育的年龄过大(尤其是配偶年龄偏大)、病情较严重的患者,对自然怀孕的长久等待是不适宜的,选择实验室技术解决生育问题应相对容易。


4.1 现实条件已具备

在我国,ART其实已经成为常规技术,治疗成功率稳中有升,结合胚胎及囊胚冷冻等新技术,使得每个IVF治疗周期的成功率有较大的提高,达到(甚至领先)国际水平;常见的辅助生殖技术(ART)包括:人工授精(AIH)、体外受精-胚胎移植(一代试管婴儿,IVF-ET)、卵胞质内单精子显微注射(二代试管婴儿,ICSI)、胚胎植入前遗传学检测(三代试管婴儿,PGT)。


4.2 VC手术治疗仍很重要

尽管目前的ART技术非常强大,但是ART中也不能忽视对男性不育患者的常规处理,尤其是针对VC的手术治疗,甚至于对于那些遭遇过ART失败的患者,手术治疗可能还有其存在的价值和必然性,成为ART技术的协同治疗手段;一些研究显示,手术治疗对于临床型的VC的不育患者是具有实质性好处的,对于接受体外受精(IVF)或IVF/卵细胞胞质内单精子注射(ICSI)的少精子症和无精子症患者,手术治疗临床型VC可以改善活产率和妊娠率;即使是对于那些手术治疗后仍然是少精子或无精子,且需要ART治疗的患者,手术治疗也可以改善精子的获取回收率。

相关疾病: