精索静脉曲张知多少(一)-疾病讲解篇

陈善闻医生 发布于2024-09-02 10:01 阅读量572

本文由陈善闻原创

作者:张高岳(上海市计生所医院),陈善闻精索静脉曲张(Varicocele,VC)多见于青状年,青少年中相对较少,是一种常见的血管异常,下图多项数据表明不止你一个人在战斗(见图2)。

构图:疾病讲解篇_02.jpg

图2 男性VC大数据:VC在男性不育患者中属于常见病因


平时体检等一般都不会特意查精索静脉B超,大部分被确诊的VC患者多因以下异常就诊:


1)精子质量异常或男性不育:男性备育存在精子质量异常或被诊断男性不育症,专科医师特意要求检查精索静脉B超排查VC的可能;


2)不适症状:VC导致睾丸异常潮湿疼痛或不适(站立过久或劳累坠胀、疼痛),患者医院就诊时检查B超发现;


3)性功能障碍:VC可能引起睾丸性腺机能减退,会导致雄激素水平下降,出现性功能障碍如勃起功能障碍(ED),就诊时发现;


4)征兵体检:体检时发现精索静脉曲张未通过,要求治疗后再次参加体检筛查(见图3)。

构图:疾病讲解篇_03.jpg


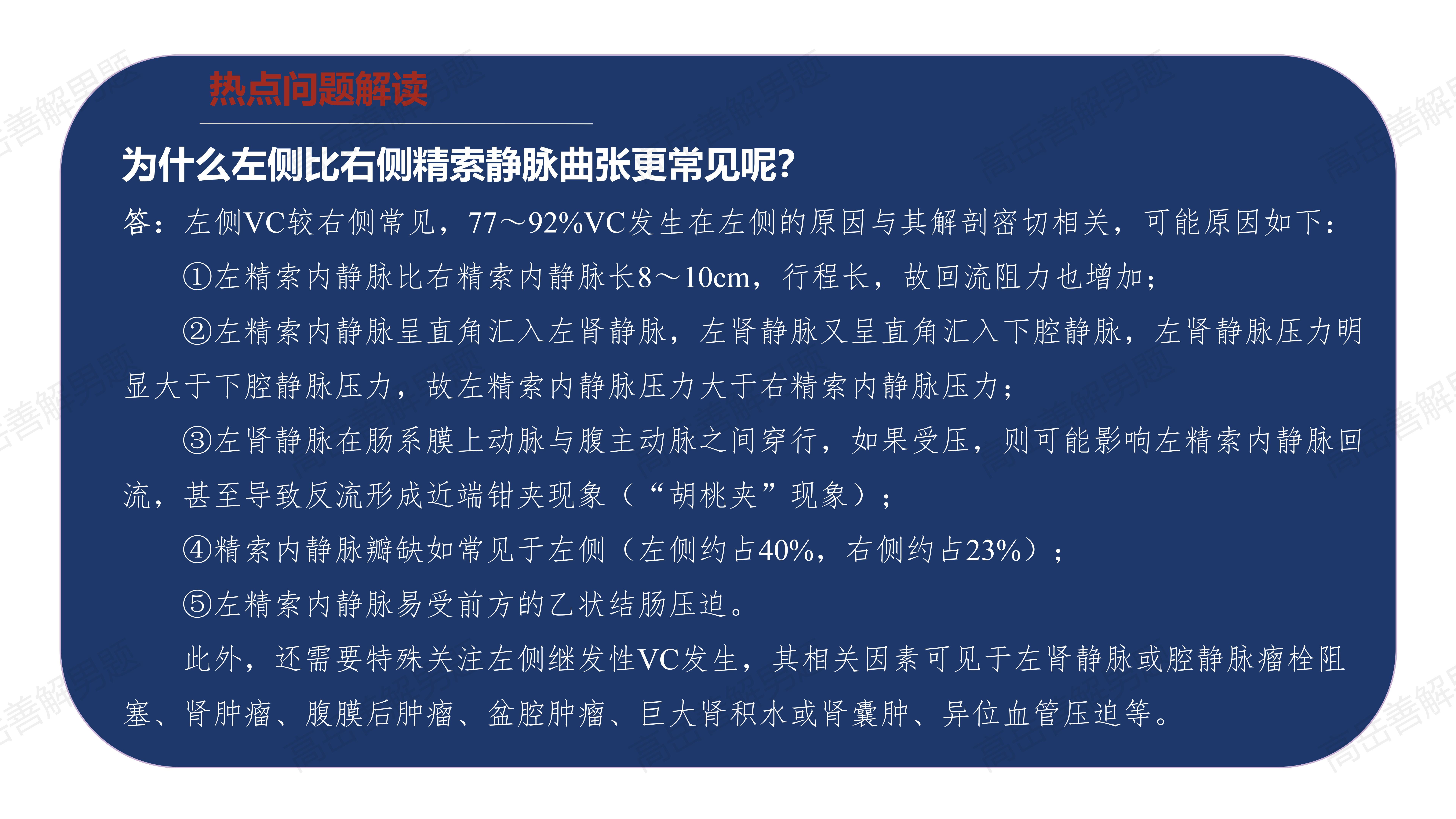
一、解答:VC形成的原因、为什么会得VC?


这方面讲解内容比较乏味,但是也是患者最关心的问题,为什么自己就会得VC了呢?有什么特殊原因的话可以及时发现,尽早干预,避免发生更严重的问题,以下为你讲解这方面内容:


人体内的血液流动主要靠动脉和静脉,“动脉”是被心脏射出去的富含氧分的阳光帅哥;而“静脉”是艰难对抗重力把低氧分的送回心脏的邋遢大叔。男性睾丸和附睾的血液主要经“精索静脉”回流心脏,但以下因素可能导致精索静脉血管异常扩张、伸长和迂曲,形成蚯蚓状的静脉团,导致VC:


l 人类不给力:人类习惯于于站立行走,精索内的静脉血液必须克服自身的重力自下向上回流,有些偷懒的干脆不干了就直接留在原地,导致后面堵车拥挤,越堵越多,氧分高的动脉血进不来,静脉“废血”回不去,据说习惯爬行的动物是不会有VC的;


l 队友不给力:精索包膜的肌纤维鞘具有促进静脉血回流的泵压作用和防止静脉过度扩张的功能先天性和遗传性因素造成静脉壁及包绕精索的筋膜缺乏、松弛或提睾肌发育不良,导致管壁薄弱。静脉壁及邻近的结缔组织薄弱或提睾肌发育不全,削弱了精索内静脉周围的依托作用;


l 自己不给力:身体异于常人,精索静脉瓣缺如或功能不良导致血液反流。精索内静脉有多个静脉瓣,具有防止静脉血反流的作用,原发性VC与精索静脉瓣膜缺如或功能受损、关闭不全有关。

构图:疾病讲解篇_04.jpg

二、VC的诊断与评估


第二部分就是为你解答自身VC的状况,让你准确认清VC造成的影响,正确选择VC治疗方法做好前期准备。


2.1精索静脉曲张的诊断


2.1.1自身表现

大多数VC患者无明显主观症状,多在男性不育就诊或体检(如征兵、就业等)时发现阴囊内无痛性蚯蚓状团块。部分患者可表现为患侧阴囊及其内容物(睾丸、精索等)持续性或间歇性的局部坠胀不适、隐痛及钝痛,以及温度升高等,其特点是久立、运动及劳累时加重,晨起、平卧休息及上托阴囊后减轻。


2.1.2体格检查+精索静脉B超+Valsalva试验

患者先站立位,视诊阴囊,Ⅲ度VC患者常可见患侧阴囊松弛下垂,在阴囊部位可见到突出于皮肤的扩张扭曲呈团块状的精索蔓状静脉丛,触诊可触及弯曲的血管团。然后患者改平卧位,原发性VC患者之前曲张静脉可以有所缓解(见图4)。

构图:疾病讲解篇_05.jpg

图4 体格检查VC分度


对于亚临床型和Ⅰ、Ⅱ度VC患者,常规阴囊视诊和触诊后,需通过B超+Valsalva试验检查得到精索静脉内径、反流时间(TR)数据,评估严重程度。同时建议在做仰卧位Valsalva试验时患者仰卧后应立即行Valsalva试验,否则胸腹腔内压减小会增加假阴性率,可疑VC患者应进行仰卧位+站立位Valsalva试验交替进行,以提高VC的超声阳性率(见图5)。

构图:疾病讲解篇_06.jpg

图5:Valsalva试验+精索静脉B超行VC分度


2.1.3精索静脉造影

精索内静脉造影是一种可靠的诊断方法,不仅可进行诊断和分度,还可同时进行栓塞治疗,但由于需要特殊的设备和技术,从而限制了其临床应用,根据造影结果可分为三级(见图6):

构图:疾病讲解篇_07.jpg

图6:精索静脉造影VC分度


2.2精索静脉曲张的影响评估

通过以上两项检查基本上能满足VC的诊断和严重程度评估,那么为了更好选择治疗的方法,还需进一步评估VC对自身造成的影响,做到准确评估VC(见图7)。

构图:疾病讲解篇_08.jpg

图7:VC的影响,包括引起疼痛等不适症状、生育影响、性激素影响


2.2.1疼痛评分

VC引起的疼痛可能涉及任何阴囊内容物包括睾丸、附睾和精索,其疼痛性质一般为钝痛、坠痛和酸痛三类,同时根据疼痛的影响,将其分为:

①轻度疼痛:有疼痛,但可忍受,生活正常,睡眠未受到干扰;

②中度疼痛:疼痛明显,不能忍受,要求服用镇痛药物,睡眠受到干扰;

③重度疼痛:疼痛剧烈,不能忍受,需用镇痛药物,睡眠受到严重干扰,可伴有自主神经功能紊乱或被动体位。


2.2.2阴囊潮湿

针对阴囊潮湿表现,需要注意两点:

①生理性正常出汗:阴囊正常情况下需要通过汗液排泄调节温度为睾丸中精子产生提供相对低温条件,就会有潮湿表现,同时,着装、环境炎热等原因也可引起阴囊正常出汗增多及潮湿现象;

②注意排查原发病:前列腺炎、VC等男科疾病,阴囊湿疹等皮肤科疾病及甲状腺功能亢进症、自发性多汗症等内科疾病,可引起阴囊部位夜间发痒,有时会渗出透明液体,或者阴囊出现裂纹、刺痛感,阴囊皮肤皱褶多、汗腺多,分泌汗液较多。


2.2.3睾丸大小

在VC的检查中,为了解睾丸是否受损及是否具备手术指征,睾丸的大小必须要测量。采用睾丸测量器测量的中国正常成年男性的睾丸体积为15~23ml,若<12ml,则提示睾丸功能不良;一般认为B超测量更精确,超声睾丸正常大小约为3.83cm×2.46cm×1.92cm,具体体积测量使用Lambert公式:V=长(L)×宽(W)×高(H)×0.71。

对于青少年VC患者,睾丸萎缩指数是重要的评估指标。睾丸萎缩指数=(右侧睾丸体积-左侧睾丸体积)/右侧睾丸体积×100%,睾丸萎缩指数>20%可认为一侧睾丸存在萎缩。对于睾丸萎缩指数在10%~20%的患者,睾丸可能呈现追赶性生长,需进行密切监测。


2.2.4生育功能

VC导致睾丸生精功能异常,影响男性生育的机制主要包括刺激炎症产生及氧化应激、局部温度变化、影响内分泌、损害精子线粒体、诱导睾丸细胞凋亡等。主要通过对精子质量相关指标进行评估VC对生育功能的影响。

构图:疾病讲解篇_09.jpg

图8:精液常规正常参考指标


(一)传统指标:精子外在形态、活力和数量分析精子质量

精液分析检查是具有决定性的指导治疗策略的变量,VC患者至少需行2次精液分析;其中涉及的检查包括:

2.2.4.1精液常规:包括精液的量、pH值、液化时间、粘稠度、颜色以及精子的数量、活动力。

2.2.4.2精子形态学分析:记录精子的正常形态以及异常形态的百分率。


(二)深入找问题:对精子内部结构功能和受精能力的评估

虽然有报道说精子形态异常、头部畸形的精子数量增多,常可导致复发性流产。但是低于参考值的精液参数并不能排除成功自然受孕的可能。与之相反,“正常”的精子常规参数报告也并不一定能够保证有让人满意的妊娠结果。有研究显示,精子的形态、活力和浓度参考值只能作为生殖潜力的初步评估工具之一,而如今更需要其他有效证据预测精子质量与功能。以下检查可能将有效弥补精子评估信息的不足。

2.2.4.2精浆生化:包括柠檬酸、锌、酸性磷酸酶、果糖、左旋肉碱、中性α-葡糖苷酶等指标;

2.2.4.3抗精子抗体(AsAb):主要有3种,分别为AsAb-IgG、AsAb-IgM、AsAb-IgA,其中AsAb-IgM与生育力降低关系最为密切,但AsAb-IgG的比例较高;

2.2.4.4精子碎片率(DFI)检测:能反映精子DNA的完整程度,可以反映核内遗传物质的缺陷程度及精子DNA成熟状况,当精子DNA损伤值超过20%时,自然受孕的概率开始下降,超过30~40%时自然受孕的概率接近为0。

2.2.4.5血清和精浆抑制素B(INH-B):评估睾丸生精功能,男性体内每日分泌模式:正常男性,清晨为分泌的最高峰,傍晚时为低谷,夜间水平逐渐回升,正常水平参考范围为94~327pg/ml。

2.2.4.6生殖内分泌激素检测:包括血清睾酮(T)、游离睾酮(cFT)、生物可利用睾酮(Bio-T);性素结合蛋白(SHBG);血清卵泡刺激素(FSH)、黄体生成素(LH)、泌乳素(PRL)、雌激素(E)等指标。


总结


在实际的临床工作中,对于VC的检查与诊断、严重程度评估有很多容易忽略的问题,需要引起重视:


(1)不要过度依赖B超等辅助检查,让医生也摸一摸做个阴囊及会阴部体检,不要忽视了睾丸、附睾及输精管的触诊;对于单纯右侧的VC,要注意腹部的查体;问一问了解详细的病史情况;


(2)在进行体格检查或B超时,要规范地做好Valsalva动作;再重复一遍,在做仰卧位Valsalva试验时患者仰卧后应立即行Valsalva试验,否则胸腹腔内压减小会增加假阴性率,可疑VC患者应进行仰卧位和站立位Valsalva试验交替进行,以提高VC的超声阳性率;


(3)平卧位B超和站立位B超,本身VC与站立位因素更大,也是建议站立位B超作为重要参考价值更高;


(4)青少年VC患者的精液分析结果很难作出解释,目前在年轻人群中还没有统一的标准和规范来解释比较各项精液参数是否异常,也是目前遇到的难点和困难。

相关疾病: