在生活节奏日益加快的当下,无论是工作学习还是娱乐休闲都在不断挤压着我们的睡眠时间,想要每天睡足8小时近乎成为奢望。然而睡眠缺乏导致的危害远远不止“秃头”和“黑眼圈”这么简单。
我们的身体就如同一个精密程度非常高的机器,当我们进行了一天的高负荷工作后我们的零件就会出现一定程度的偏差,而睡眠状态下这些偏差就会得到修正。但如果睡眠时间不够身体回调的程度自然也不达标,日积月累之后偏差就会达到一个不可控的状态,我们的身体也会出现各种疾病,当然也包括癌症,而当这个偏差达到一个最大差值,猝死就悄然而至了。

由此可见,睡眠对于我们的意义确实非同小可。然而对于很多人来说,不睡觉其实非他们所愿,各种外因导致失眠的出现要比主动熬夜更加痛苦,其中最为突出的一类人当属肿瘤患者。
在肿瘤疼痛、治疗、药物、心理因素等多方原因的加持下,肿瘤患者无疑是失眠或睡眠障碍的高危人群,对于他们而言别说是睡足8个小时,安睡可能都变得可望而不可得。而睡眠的缺乏又会反作用于肿瘤的治疗及患者的心理,让睡眠问题变得愈发严重。
那么,我们该如何破解这一恶性循环,跳出失眠的阴影呢?今天,就让我们好好聊聊肿瘤患者的睡眠问题。
肿瘤与睡眠障碍
研究表明,恶性肿瘤患者睡眠障碍的发生率是普通人群的2倍,为52.6%-67.4%,有研究表明,睡眠障碍的发病率仅低于疲乏,排在肿瘤并发症的第二位。
可即便发病率如此之高,在临床治疗过程中患者的睡眠问题还是很容易被忽略,这是因为原发肿瘤类型的不同对于睡眠障碍的发生有着重要的影响,头颈部肿瘤、妇科肿瘤及肺癌患者是睡眠障碍最高发人群。
睡眠障碍,一般是指睡眠质量以及睡眠过程中出现异常,或是睡眠和觉醒正常节律性交替发生紊乱。
根据美国睡眠医学会发布的第3版睡眠障碍国际分类,可将睡眠障碍分为7类:失眠障碍,睡眠相关呼吸障碍,中枢性过度嗜睡障碍,昼夜节律睡眠——觉醒障碍,异态睡眠,睡眠相关运动障碍,其他睡眠障碍。
其中,失眠障碍是肿瘤患者出现最多的睡眠障碍,新诊疗的肺癌患者中失眠的发病率约为30%~50%,诊疗2-5年的失眠发病率约为23%~44%。
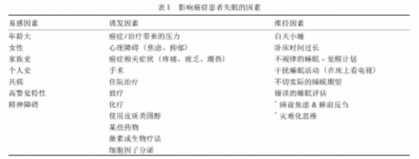
造成肿瘤患者睡眠障碍发生的因素是多方面的,可将其分为三大类,分别是:包括年龄、性别、心理素质、睡眠史等在内的风险因素;包括癌症类型、分期、癌痛、用药、治疗等的诱发因素;包括白天睡眠、作息不规律等的持续因素。

在这些因素的综合加持下,肿瘤患者会很容易出现疲劳、精力下降,也会诱发情绪问题(如焦虑、抑郁),躯体功能和情绪功能方面的生活质量都较差;同时,患上抑郁症及抑郁复发的风险也将大幅提高。而这些又会让癌症进展的风险有所提升。
睡眠障碍的治疗
在认识了肿瘤患者的睡眠障碍问题后,我们来看看该如何处理这一难题。
癌症患者睡眠障碍问题的总体治疗原则是针对病因的治疗,在抗癌治疗的同时,尽可能对失眠症状给予必要的处理。
也就是说睡眠问题的治疗要从根源上来解决,如果是因为强烈的不良反应造成的失眠就要着重于处理不良反应;如果是因为癌痛造成的,就要先治疗癌痛……
当然,从源头治理可能要花费一定的时间,缓解睡眠问题带来的症状也是十分必要的,其治疗方式包括药物治疗及非药物治疗。
非药物治疗包括松弛疗法、刺激控制疗法、睡眠限制疗法、睡眠卫生、认知行为治疗等。
松弛疗法主要包括想象性放松、冥想放松、渐进性肌肉放松、腹式呼吸训练、自我暗示法等。
刺激控制疗法包括:有睡意时立刻就寝;每晚几乎在同一时间睡觉;每天保持规律的起床时间;无论是刚开始就寝还是在半夜醒来,如果20分钟内无法入睡就起床。
睡眠限制疗法要求避免长时间的午睡,限制在床上的总时间。睡眠卫生包括促进夜晚良好睡眠和建立有利于睡眠的环境,例如黑暗、安静、舒适的环境等。
认知行为治疗包括帮助失眠患者认识和改变导致慢性失眠的、错误的认知行为模式,重塑有助于睡眠的认知模式,消除主观因素造成的睡眠压力,建立床与睡眠的和谐关系,增强患者自我控制失眠症的信心。
美国睡眠医学会认为对于慢性失眠者推荐使用放松训练、认知行为疗法和刺激控制疗法。
药物治疗主要包括使用苯二氮䓬类受体激动剂、抗抑郁药、褪黑素受体激动剂及具有镇静作用的抗精神病药。其使用原则遵循,在病因治疗和非药物治疗措施的基础上酌情给予相应的镇静催眠药物,同时药物选择和剂量也需遵循个体化原则,从小剂量开始给药,逐步增加到有效剂量并维持。

此外,对于存在睡眠障碍的肿瘤患者还可以通过调整饮食结构,提升营养状况,进行适当的有氧训练,以及中医的针灸、穴位按压等方式来进行改善。
总结
对于肿瘤患者而言,睡眠问题不亚于治疗与营养补充,睡眠障碍的发生与患者的治疗效果、复发风险、生存质量等息息相关,应该得到足够的重视。治疗睡眠障碍的方法可分为两种,一是给予心理上的疏导,营造舒适放松的睡眠环境;二是通过药物进行治疗,但其根本还在于找到诱发睡眠障碍的源头,从根源上解决睡眠问题。最后,希望大家都能有一个安稳舒适的睡眠,让自己疲惫不堪的身体好好放松放松。
