肺癌是中国发病率和死亡率最高的恶性肿瘤。筛查与早诊早治是降低人群肺癌死亡率的有效措施。制定符合中国国情的肺癌筛查与早诊早治指南,将极大推进中国肺癌筛查的同质性和优质性,提高肺癌筛查的效果。近日,这份指南刚刚发布,本文就带大家速览一下。

(一)问题1:我国肺癌发病率、死亡率和生存率情况
(A)我国肺癌疾病负担重
(B)我国肺癌发病率呈上升趋势,并呈现出地区、性别和年龄差异
(C)我国肺癌死亡率呈上升趋势,并呈现出地区、性别和年龄差异
(D)我国肺癌5年生存率近年来总体没有明显改善
(二)问题2:肺癌的危险因素
(A)吸烟是肺癌的危险因素
(B)二手烟暴露是肺癌的危险因素
(C)慢性阻塞性肺疾病(chronic obstructive pulmonary disease, COPD)史是肺癌的危险因素
(D)石棉、氡、铍、铬、镉、镍、硅、煤烟和煤烟尘暴露是肺癌的危险因素
(E)一级亲属(first degree relative, FDR)肺癌家族史是肺癌的危险因素
(F)遗传因素在肺癌的发生和发展中具有重要作用
(三)问题3:肺癌的保护因素
(A)合理的体育锻炼是肺癌的保护因素
(B)新鲜蔬菜和水果摄入是肺癌的保护因素
问题4:肺癌筛查检出的结节分类
按照密度可以将肺癌筛查检出的结节分为实性结节、部分实性结节和非实性结节(纯磨玻璃密度)。实性结节指病灶完全掩盖肺实质的结节,部分实性结节指病灶遮盖部分肺实质的结节,非实性结节指病灶没有遮盖肺实质,支气管和血管可以辨认的结节。
问题5:筛查相关肺癌病理分型
肺癌的组织学分型包括腺癌、鳞状细胞癌、神经内分泌癌、大细胞癌和腺鳞癌等。
问题6:肺癌筛查的危害
筛查的危害是指与未筛查相比,个体或群体在参与筛查过程中产生的任何负面效应。肺癌筛查带来的潜在危害主要有4个方面:假阳性、辐射危害、过度诊断和过度治疗。假阳性是肺癌筛查的一个危害。辐射是肺癌筛查中常见的另一个危害。

推荐意见
1.肺癌筛查应在什么年龄段的人群中进行?
推荐意见:建议在50~74岁的人群中开展肺癌筛查。
(强推荐,证据分级:中)
目前,大部分国外肺癌筛查指南建议将55岁作为肺癌筛查的起始年龄(表2)。我国肺癌发病年龄比欧美国家提前约5年。

对于肺癌筛查的终止年龄,虽然有些国外指南建议筛查到77岁或80岁,但大部分指南都推荐将74岁作为筛查的上限。
2如何判定肺癌高风险人群?
推荐意见:建议对肺癌高风险人群进行肺癌筛查。建议肺癌高风险人群应符合以下条件之一:
(A)吸烟:吸烟包年数≥30包年,包括曾经吸烟包年数≥30包年,但戒烟不足15年;
(B)被动吸烟:与吸烟者共同生活或同室工作≥20年;
(C)患有COPD;
(D)有职业暴露史(石棉、氡、铍、铬、镉、镍、硅、煤烟和煤烟尘)至少1年;(E)有FDR确诊肺癌
注1:吸烟包年数=每天吸烟的包数(每包20支)×吸烟年数
注2:FDR指父母、子女及兄弟姐妹
(强推荐,证据分级:中)
3.肺癌筛查应采取何种措施?
推荐意见11.1:推荐采用LDCT进行肺癌筛查。
(强推荐,GRADE证据分级:高)
推荐意见11.2:不建议采用胸部X线检查进行肺癌筛查。
(强推荐,GRADE证据分级:中)
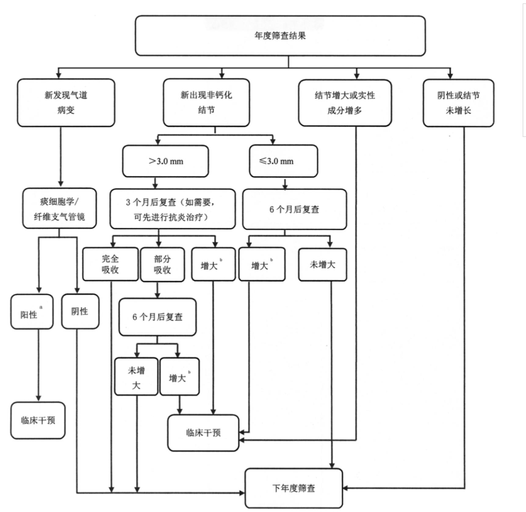
4.如何对年度筛查检出的结节进行管理和随访?
推荐意见:建议年度筛查结果的管理和随访符合下列规定(图3):
(A)无肺内非钙化结节检出(阴性)或结节未增长,建议进入下年度筛查;
(B)原有的结节增大或实性成分增多,建议考虑临床干预;
(C)新发现气道病变,建议进行痰细胞学或纤维支气管镜检查。如果阳性,建议进行多学科会诊,根据会诊意见决定是否行临床干预;如果阴性,建议进入下年度筛查;
(D)发现新的非钙化结节,且结节平均直径>3.0 mm,建议3个月后复查(如需要,可先进行抗炎治疗):①结节完全吸收,建议进入下年度筛查;②结节部分吸收,建议6个月后复查。复查时如果结节部分吸收后未再增大,建议进入下年度筛查;如果结节部分吸收后又增大,建议考虑临床干预;③如果结节增大,建议考虑临床干预;
(E)发现新的非钙化结节,且结节平均直径≤3.0 mm,建议6个月后复查:结节未增大,建议进入下年度筛查;结节增大,建议考虑临床干预。

怎么样,看完是不是对肺癌的筛查及早诊早治有了系统的认识,本指南的发布有效的规范了肺癌诊疗,尤其是肺结节的诊疗。有助于提高我国肺癌筛查的同质性和优质性,以期降低肺癌死亡率、提升人群筛查获益,并最终降低肺癌治疗成本、提升社会经济效益。