最近
话题#全国都在咽喉炎吗#
引发关注和讨论
网友们纷纷留言:


嗓子干、喉咙疼
办公室里咳嗽声不断
原来不止我这样
什么是咽喉炎?
咽喉炎是一种常见的咽喉部疾病,指发生在咽喉黏膜及周围淋巴组织的炎症反应。70%~80% 的咽喉炎由病毒引起,比如流感、新冠病毒感染、EB病毒感染、链球菌感染等都是比较常见的咽痛原因。

图片来源:腾讯医典
除了病毒,咽喉炎还可由细菌或粉尘、烟雾等物质刺激,或过敏性鼻炎或鼻窦炎、胃食管反流病等引发。

图片来源:腾讯医典
其中,到院就诊的主要是儿童和年轻人,绝大部分症状较轻。但由于临近中秋国庆假期,人口流动量会大幅增加,感染可能会出现低水平波浪式流行态势,总体来讲,防控形势还是平稳可控的。只要公众及时接种疫苗,做好预防感染措施,就不必紧张。
咽喉疼痛怎么能缓解?
3.适当多喝水
饮水有助于咽痛的缓解,还可以让咽部黏膜保持湿润,在一定程度上稀释痰液,利于黏稠痰液的排出。

4.保护声带
恢复期尽量不发音或少发音。
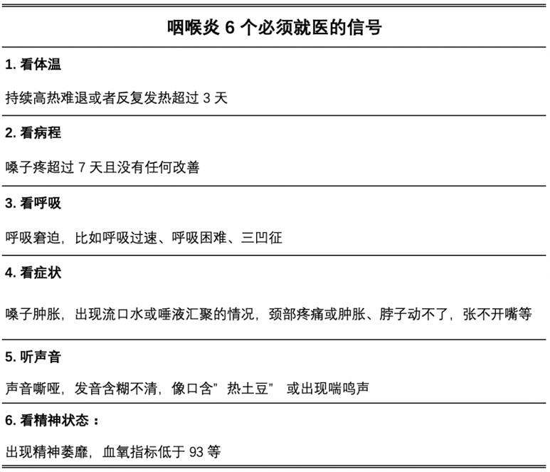
咽喉不舒服,这6种情况要及时就医
