临床上有一类疾病叫作内翻性乳头状瘤,常常发生于鼻腔,表现为鼻堵,可出现脓涕,检查可以发现鼻腔肿物。今天来介绍下这种疾病。
1、鼻堵鼻腔鼻窦内翻性乳头状瘤 (sinonasal inverted papilloma,SNIP)是头颈部最常见的黏膜上皮源性良性肿瘤之一,约占全部鼻腔鼻窦肿瘤的0.5%~4%。多见于青中年男性,绝大多数单侧发病。男女比例 约为3~5∶1。1854年Ward和Lancet首先描述了位于鼻窦的内翻性乳头状瘤。
2、病因: 其发病机制尚不清楚,流行病学研究表明人类乳头状瘤病毒(HPV)和 EB 病毒可能与该病的进展有关,特别是 HPV-18。 另外,吸烟和过敏也是可能的致病因素。(下图为鼻内翻性乳头状瘤内镜像)

3、鼻堵是主要表现,诱发鼻窦炎后可出现浓鼻涕。部分患者出现嗅觉障碍。
4、鼻腔检查可发现红色肿物,乳头状增生,可伴有脓涕。肉眼有时和鼻息肉难以鉴别。CT检查可见鼻腔、鼻窦软组织密度影,部分区域可见骨质压迫变薄或者骨质增生。MRI可利用信号变化来区分肿瘤包块和阻塞性分泌物,典型表现可见栅栏征或脑回征像。(下图显示手术病理标本)

5、大量数据统计表明,内翻性乳头状瘤通常起源于鼻腔外侧壁或中鼻道(89%),按受累几率大小鼻窦依次为上颌窦(53.9%)、筛窦(31.6%)、额窦(6.5%)、蝶窦(3.9%)。
6、SNIP生物特性: 1)不同于良性病变,有一定的侵袭性,恶变及伴发鳞状细胞癌的发生率约为 5%~15%。2)高复发性和多中心性生长,术后复发率可能在 10%~25.3%之间。3)对放、化疗不敏感。
7、2000 年 Krouse 根据肿瘤体积、 位置及有无恶变, 提出了 4 级(T1-T4 期)分期系统(表 1),该系统在临床中应用最为广泛,同时根据分级,来决定手术径路和方案。(下图)

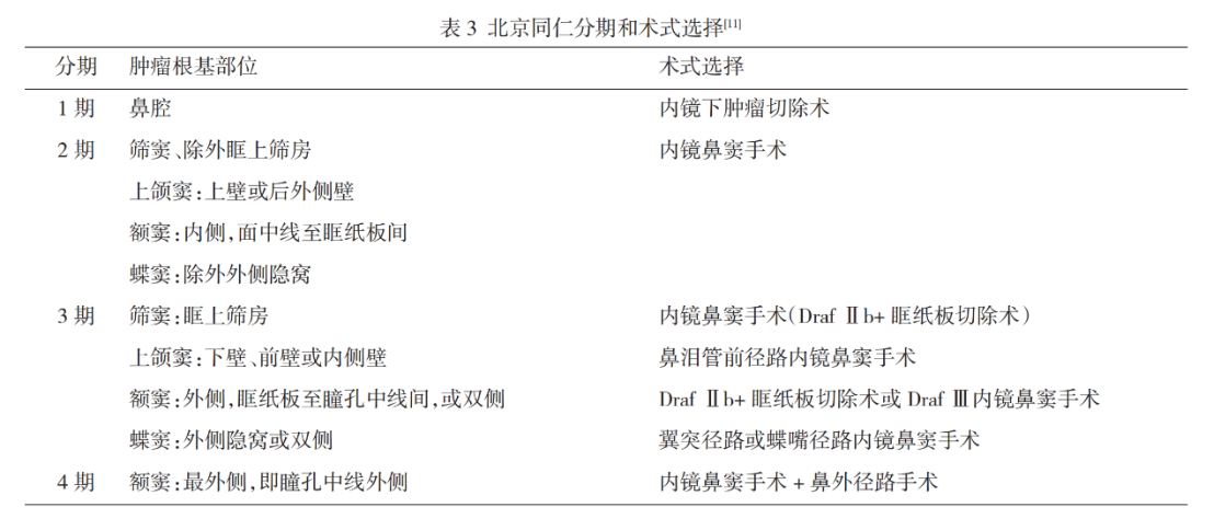
2019 年北京同仁周兵教授团队对根据患者肿瘤发生部位及复发率建立分期系统,SNIP 起源的分期系统有助于外科医生选择合适的 内窥镜手术方法,以降低复发风险。(下图)

8、治疗首选就是手术,手术中寻找肿物根蒂是关键,将根蒂部完全切除是手术成功的保障。
1)CT和MRI是术前预测肿瘤根蒂的关键。CT显示骨质增生、气泡征等有助于肿瘤根蒂的定位。MRI可以清楚显示病变的起源部位、生长方向、大小。(下图左CT2显示右侧筛窦骨质增厚,提示根蒂部)(下图右,MRI3现实右侧上颌窦栅栏或脑回征,提示内翻性乳头状瘤。)


2)术中仔细检查肿瘤的来源方向,止血同时,寻找根蒂部。虽不属于恶性肿瘤,但手术范围应扩大,以便更好的的暴露根蒂部。
3)用电刀或等离子对肿瘤根蒂进行处理,保留一定范围的安全缘,将肿瘤基底部的黏膜及增生骨质一并磨除。还应注意多中心生长的肿瘤,避免遗漏。
4)SNIP术后内镜下随访尤为重要,简单易行,能早期发现肿瘤灶的复发。对于大多数病例,术后6个月,术腔黏膜炎症反应基本消退,已完成上皮下组织的重塑。适宜随访时观察是否存在局部复发。发现复发应及时手术,以便于更精确的定位根蒂部。(下图A蓝色区域显示术后复发灶,下图D显示二次手术后上皮化良好。)

5)一旦发现恶变,按恶性肿瘤处理。
小结:鼻腔鼻窦内翻性乳头状瘤 (SNIP)是头颈部最常见的黏膜上皮源性良性肿瘤之一。病因主要是病毒感染。特点是中年男性好发,单侧为主,主要表现为鼻腔肿物。生物学特性是易复发和一定的恶变倾向。CT和MRI检查有骨质增生和栅栏或脑回样表现。依据Krouse分期或者同仁医院分期来选择手术经路和方式。手术重点是找到肿瘤根蒂部,并做电烧、等离子消融和磨骨处理。术后复查有助于早期发现复发灶,便于早期处理。一旦恶变,按恶性处理。